3118云顶集团
首页
关于3118云顶集团
董事长致辞
集团介绍
企业文化
生长战略
组织架构
新闻中心
主题教育
勤视角
勤故事
3118云顶集团先锋
财务预决算果真
丰饶辽乡
政务果真
集团工业
酒店治理
物业治理
车辆效劳
地产开发
教育工业
资产运营
党群建设
党的建设
党史专栏
党政企金句摘编
党史学习教育事情简报
社会责任
人力资源
交流中心
媒体联系
投诉建议
联系3118云顶集团
首页
关于3118云顶集团
董事长致辞
集团介绍
企业文化
生长战略
组织架构
新闻中心
主题教育
勤视角
勤故事
3118云顶集团先锋
财务预决算果真
丰饶辽乡
政务果真
集团工业
酒店治理
物业治理
车辆效劳
地产开发
教育工业
资产运营
党群建设
党的建设
党史专栏
党政企金句摘编
党史学习教育事情简报
社会责任
人力资源
交流中心
媒体联系
投诉建议
联系3118云顶集团
财务预决算果真
首页
/
财务预决算果真
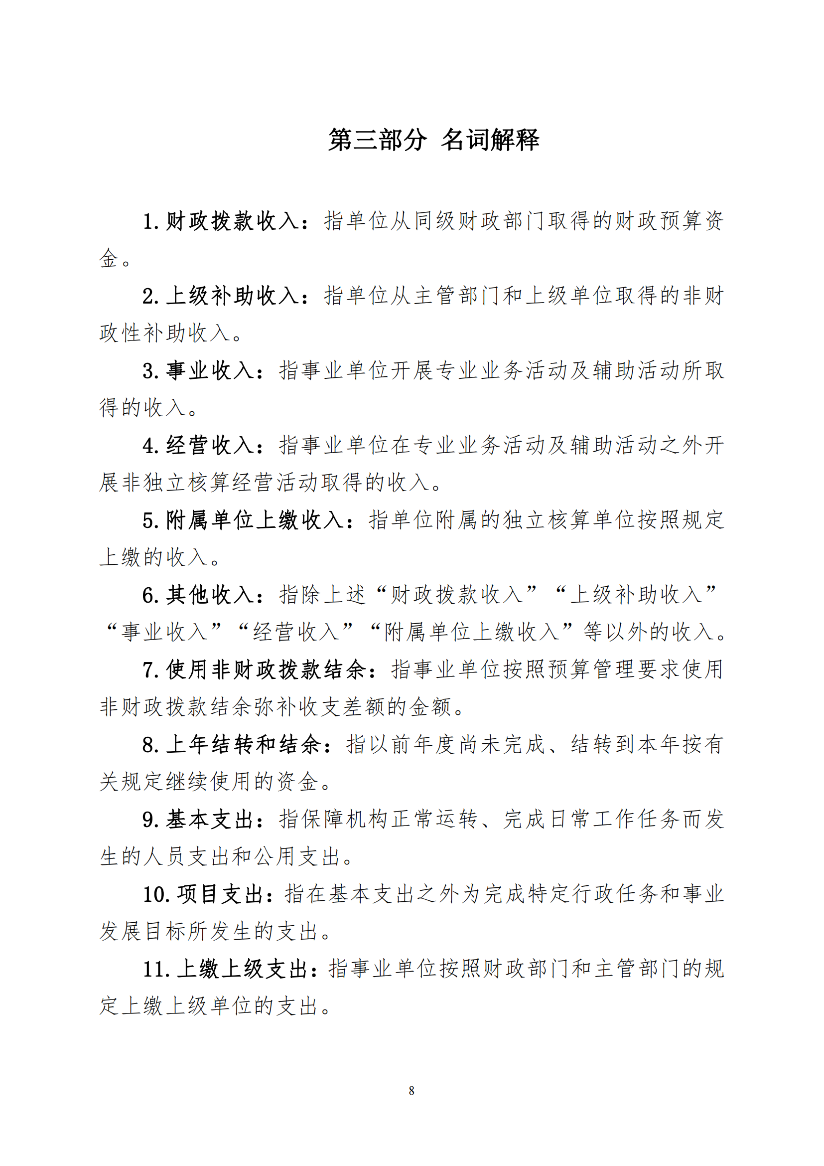
3118云顶集团2022年度决算果真
2023-09-01
上一篇:3118云顶集团2023年度部分预算果真
下一篇:辽宁省旅游投资集团有限责任公司2021年度部分预算果真
返回
关于3118云顶集团
董事长致辞
集团介绍
企业文化
生长战略
组织架构
新闻中心
主题教育
勤视角
勤故事
3118云顶集团先锋
财务预决算果真
丰饶辽乡
政务果真
集团工业
酒店治理
物业治理
车辆效劳
资产运营
地产开发
教育工业
人力资源
交流中心
媒体联系
投诉建议
联系3118云顶集团
微信民众号
微信民众号订阅号
Copyright ? 辽宁省文体旅工业生长集团有限责任公司 辽ICP备18013271号 沈阳网站建设:大熊科技
网站地图